首页 >> 产品资料

SFR-L系列智能低压电力电容模块

发布于:2015-02-05   隶属于:电能质量

概述
        SFR-L系列智能低压电力电容模块是针对0.4KV低压配电系统,实现节能、降低线损、提高功率因数和电能质量的新一代无功补偿产品,该系列产品主要使用于谐波污染不严重的场合。


        该产品主要由智能测控单元,晶闸管复合开关电路,高分断能力微型断路器,两只△型共补自愈式电力电容器或一只Y型分补自愈式电力电容器以及通讯模块经过合理的结构设计集成于一体,以取代传统的电力电容器无功补偿方式。

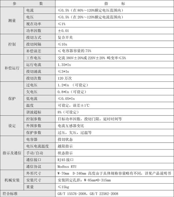
技术参数:

上一个:SFRPF有源滤

下一个:消谐式无功补偿模